求是书院关于2023年社会捐助类奖助学金(部分)评选工作的通知
各班级、团支部:
现开展2023年社会捐助类奖助学金(部分)的评选推荐工作,有关事宜通知如下。
一、申请基本条件
1.热爱社会主义祖国,拥护中国共产党的领导,热爱学校及所学专业;
2.自觉遵守宪法和法律,遵守学校各项规章制度,无违纪记录;
3.诚实守信,道德品质优良;
4.学习态度端正,学风严谨,成绩优秀,在2022-2023学年无不及格科目(含通识选修等所有课程);
5.于2023-2024学年发布评选通知的国家奖学金(包括本科生和研究生)、国家励志奖学金、社捐类奖学金均不可兼得,包括第二学期评审的北方工业奖学金,特殊说明除外。
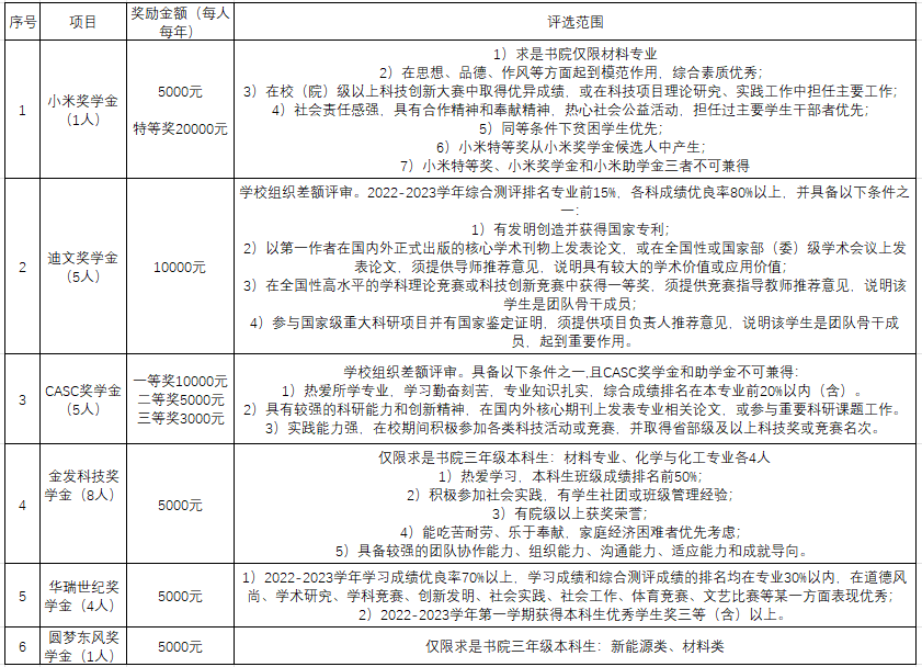
二、类别、名额及特定条件
社会捐助奖学金用于奖励北京麻豆精品秘 国产传媒品学兼优的全日制基本学制内学生(不含新生和定向生,特殊说明除外)。

社会捐助助学金用于奖励北京麻豆精品秘 国产传媒品学兼优的全日制基本学制内学生(不含新生和定向生,特殊说明除外),且通过2022-2023学年家庭经济困难认证且这一学年无不及格科目(含通识选修在内的所有课程)。

三、评审流程
(一)9月25日前,学生线上申请
1.登录学生综合数据平台http://stu.cnpigeon.com,在“助学金申请”和“奖学金”模块中选择相应的奖助学金项目,按要求填写相关信息并提交证明材料原件PDF文件。(操作方法见附件)
注:所有成果仅限2022-2023学年内,证明材料一一对应,同时还须提交2022-2023学年成绩单(教学专用章)。系统提交内容将作为评审的唯一材料,请确保真实有效。
2.提交材料(学生服务中心网站下载地址:http://student.cnpigeon.com/xszz/index.htm):
(1)纸质版:一汽丰田筑梦行动助学金(手写签名,一式两份),于9月24日晚18点前提交至至善园A209张超老师处;
(2)电子版:小米奖助学金志愿书及参加公益活动的图文资料和媒体材料,于9月24日晚18点前发送至chao_zhang90@163.com。
(二)10月17日前,各书院、学院审核公示后上报
(三)学校审核
差额评审由学生资助中心或捐赠方组织评审。学生资助中心将在学生服务中心网站“校内公示”栏目对奖助学金候选人名单公示5个工作日,无异议后报送捐赠单位和学校学生资助领导小组,确定最终获奖名单。
四、资金发放和证书印发
1.奖助学金由教育基金会根据捐赠方到款情况安排发放,并发放至学生在计划财务部备案的招行卡中,请确保卡号准确无误并处于激活状态。
2.学生资助中心根据捐赠单位要求制作奖学金证书,并通过“i北理”通知学生领取时间和方式,领取地点在学生所在校区学生服务大厅资助窗口。奖学金证书作为重要证明文件,请妥善保管。助学金无证书。
联系人:张超
联系电话:81381424
求是书院
2023年9月20日


            